网站首页
新闻公告
学院概况
机构设置
党总支书记
院长
党总支副书记
副院长
党政办公室
教学科研办公室
团总支(学生工作)办公室
中外合作办学办公室
化妆专业教研室
数字媒体艺术专业教研室
韩语教研室
专业设置
党建之窗
学风建设
外教风采
人才培养
招生就业
招生信息
就业信息
出国留学培训基地
信息服务
办公电话
常用下载
网站首页
>
新闻公告
>
正文
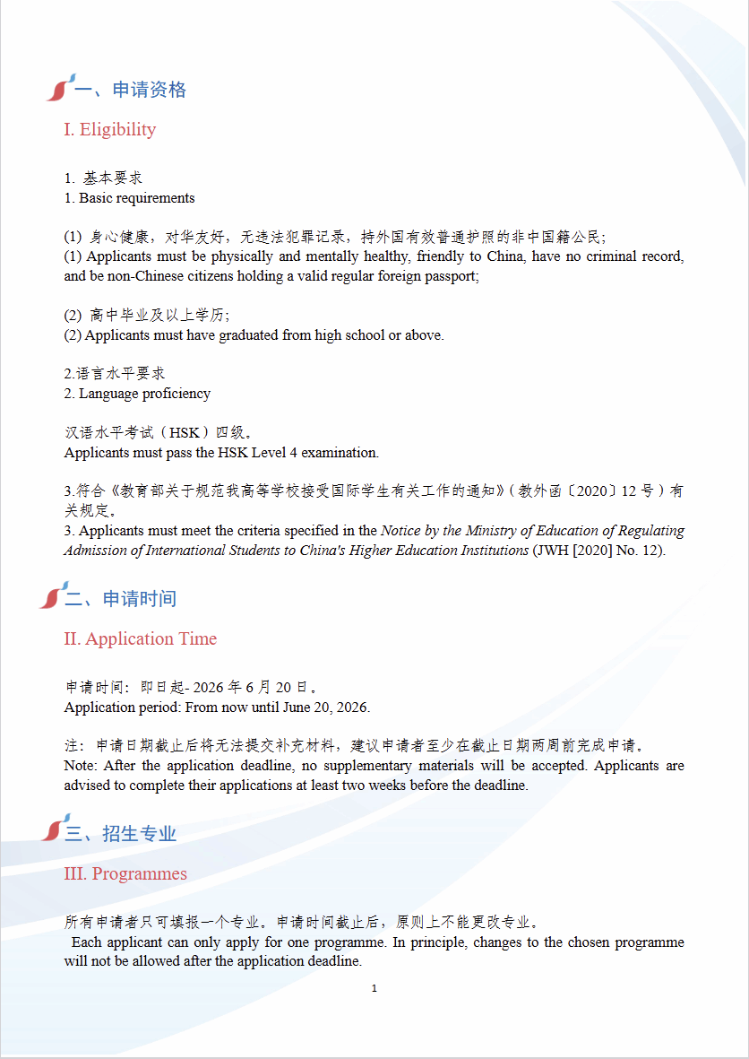
山东艺术学院2026年留学生(本科)招生简章
版权所有 山东艺术学院国际艺术交流学院 2001~2022